研发数字孪生
APA工作方法概述
产品描述
一、APA实施方法
安托在航空、航天、船舶、汽车以及核能和矿山等多个业务领域有着丰富的数字化转型平台建设实施经验,在此过程中行成一套成熟的项目实施方法论,名为APA(ATOZ Process Approach,业务流程引领的工作方法),是基于TOGAF提炼的一套适合国内企业的数字化转型工作方法。为项目实施提供了参考的流程、工具、模板与标准,保证了项目的高效率、高质量地按时按成本交付。
APA项目实施方法遵循的三大原则:
1. 以业务价值为导向,以业务流程为纲领;
2. 业务价值的实现,来自于良好的架构设计;
3. 架构设计遵循概念到逻辑,再到操作,自顶向下,逐层分解落地。

基于TOGAF四大架构(业务架构、数据架构、应用架构和技术架构),以及概念、逻辑、操作分层思想,APA方法实际操作中把业务架构细化为L1~L5五层定义结构,每下一层业务流程图都是对上一层其中一个业务活动的进一步细化和分解。数据架构、应用架构和技术架构在每个层面,对业务架构进行解决方案的权衡和迭代。
APA体系是支撑安托集团核心业务的框架体系,涵盖公司售前、蓝图方案、实施全生命周期过程,涉及五大顶层业务流程:项目管理、售前规划、蓝图架构定义、系统实施、技术资源管理。
二、业务流程分级定义标准和示例
基于TOGAF的概念、逻辑、操作分层思想,APA方法实际操作中把业务架构细化为L1~L5五层定义结构,每下一层业务流程图都是对上一层其中一个业务活动的进一步细化和分解。本文中所定义的业务流程分解层级,按照下图所示的标准执行。

业务流程分级定义
概念层(L1~L2):概念层业务流程图是对一个组织宏观的、全局的业务活动(或业务域)的定义,需要描述该业务在研制全生命周期的位置和持续的长度,以及所属的业务部门。其中L1是一张全景业务流程图,L2是对L1中业务域的进一步细化分解,可以是多张L2业务流程图。典型的L1/L2示例图如下。

L1级流程图

L2级流程图
逻辑层(L3~L4):逻辑层业务流程图是对概念层业务流程的进一步分解和细化,逻辑业务流程图横向按时序、纵向(泳道)要细化到业务角色的定义。逻辑业务流程图需要体现业务流和数据流。每个业务活动之间通过实线箭头连接,从头到尾不间断。数据包括文档类和数据类,以虚线箭头描述业务活动的数据输入和输出。逻辑业务流程图中业务活动需要拆解到一个角色连续可以完成的工作。复杂的业务过程可以在L3体现为一个子流程,在L4中进一步细化拆解该子流程。典型的L3/L4示例图如下。

L3级流程图

L4级流程图
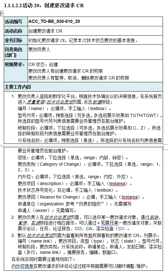
操作层(L5):L5级业务流程是以Word文件的形式,对L3/L4级业务流程在用户操作层面的定义和描述,展开详述每个业务活动下负责角色从登陆系统开始如何一步步的完成操作生成数据,同时定义详细的数据模型(schema)。L3/L4级业务流程图中的每一个活动,对应到L5级文件中的一个章节。典型的L5示例图如下。

L5级流程图